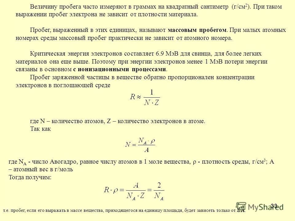
Плотность электронов