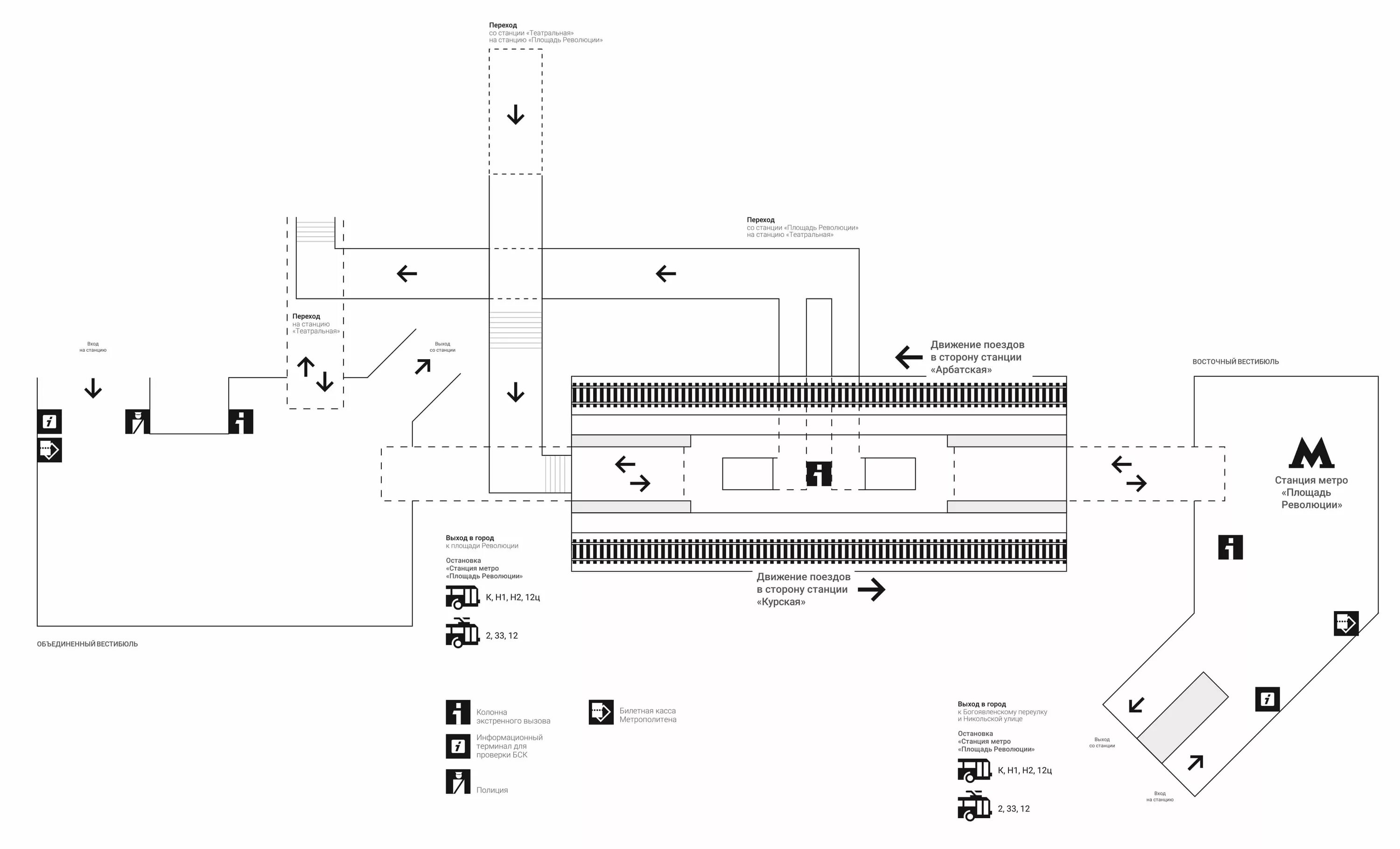
Площадь революции выход 11