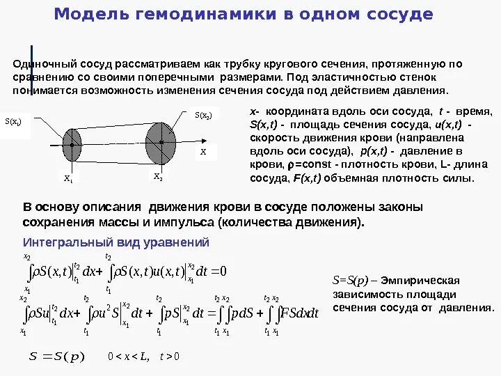
Площадь поперечного сечения сосудов