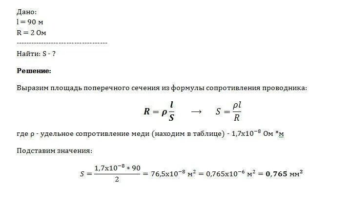
Площадь меди