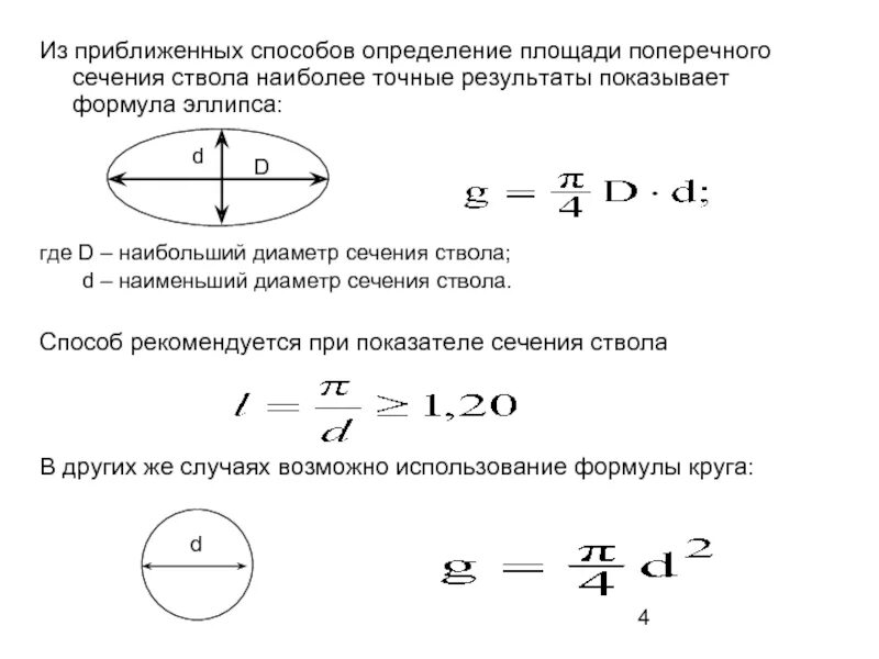
Площадь ее поперечного сечения