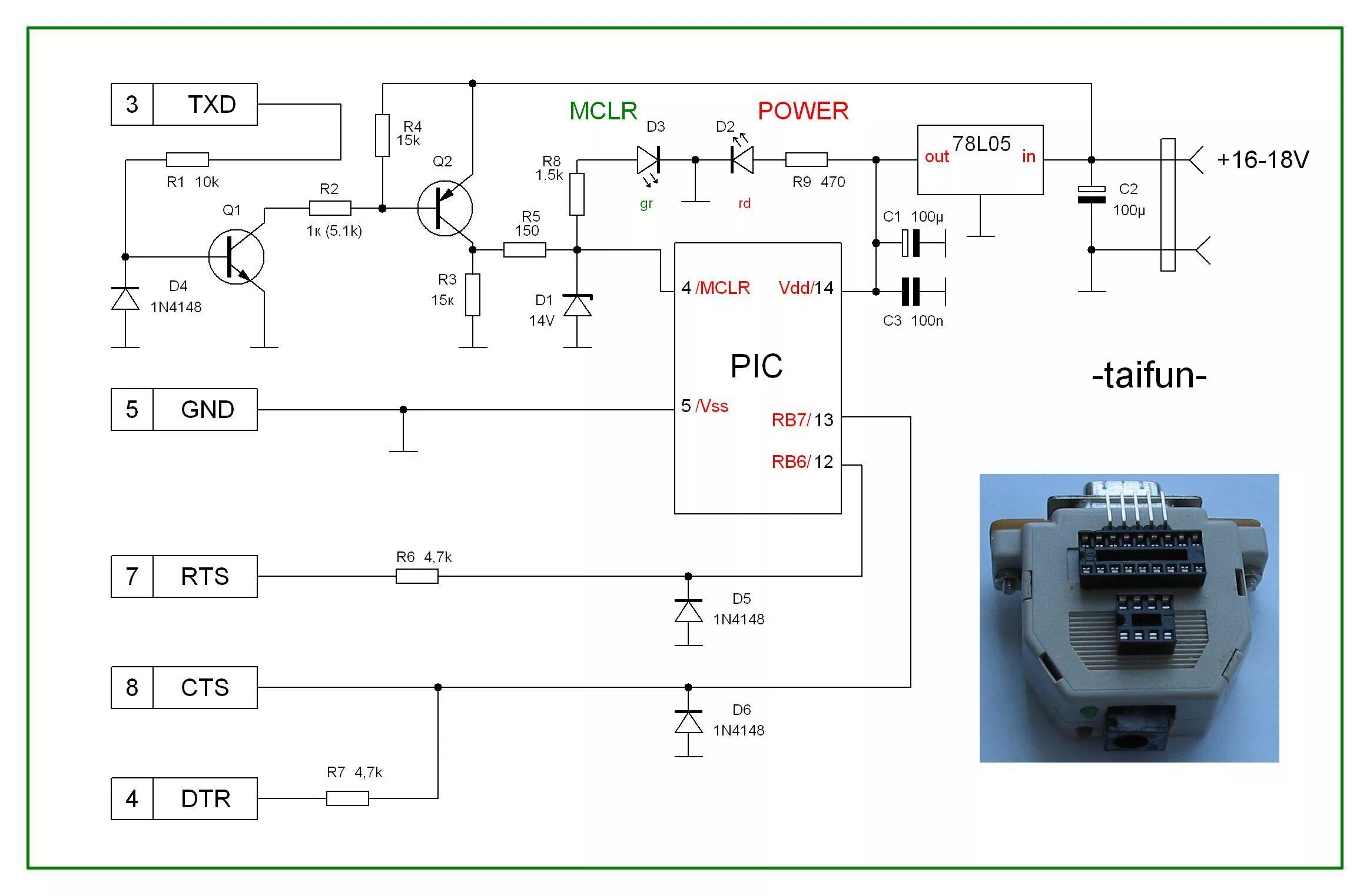
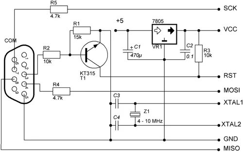
Питание программатора