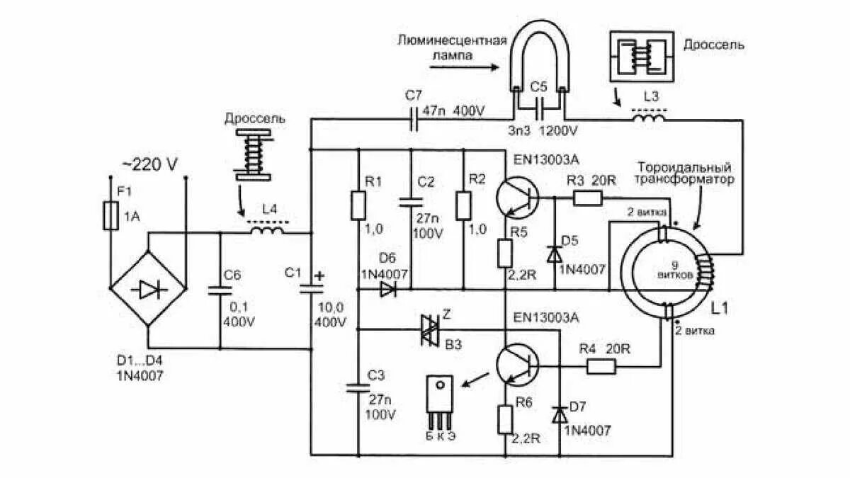
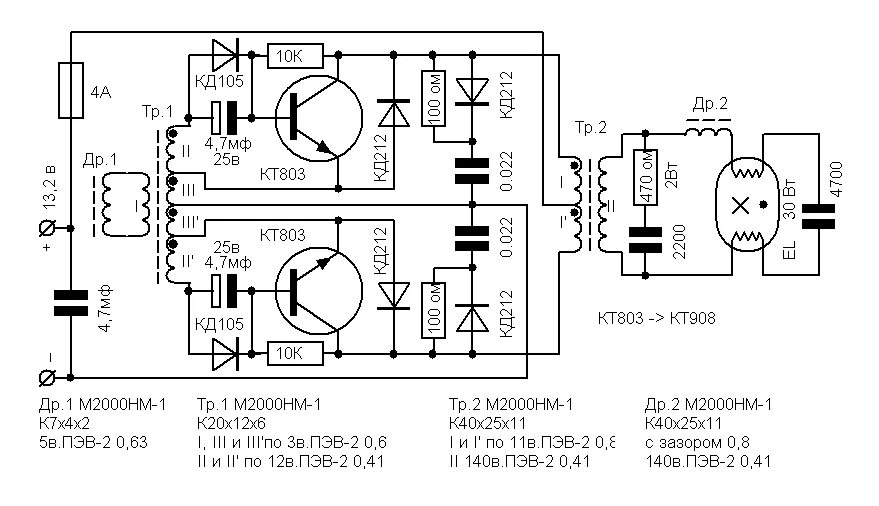
Питание электронных ламп