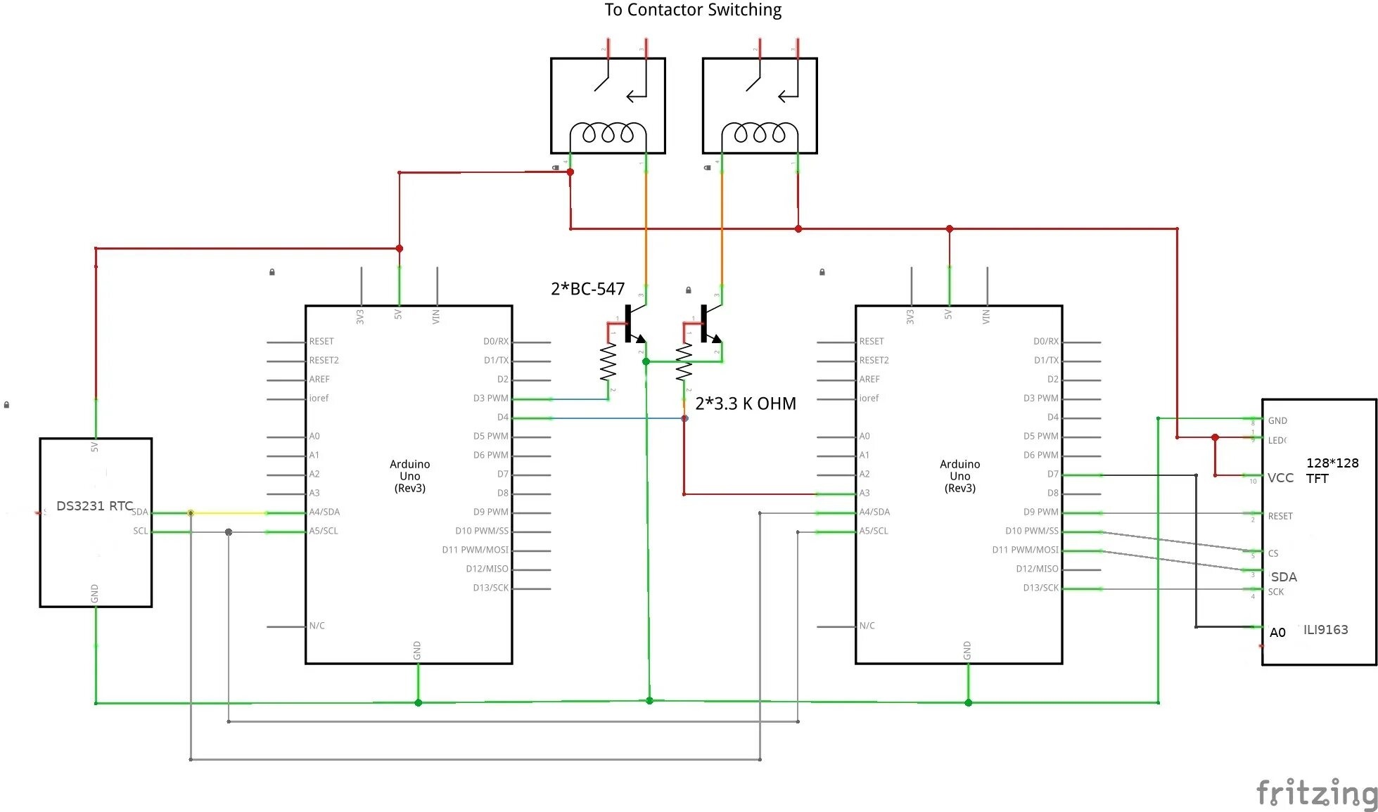
Пишет подключение к rtc