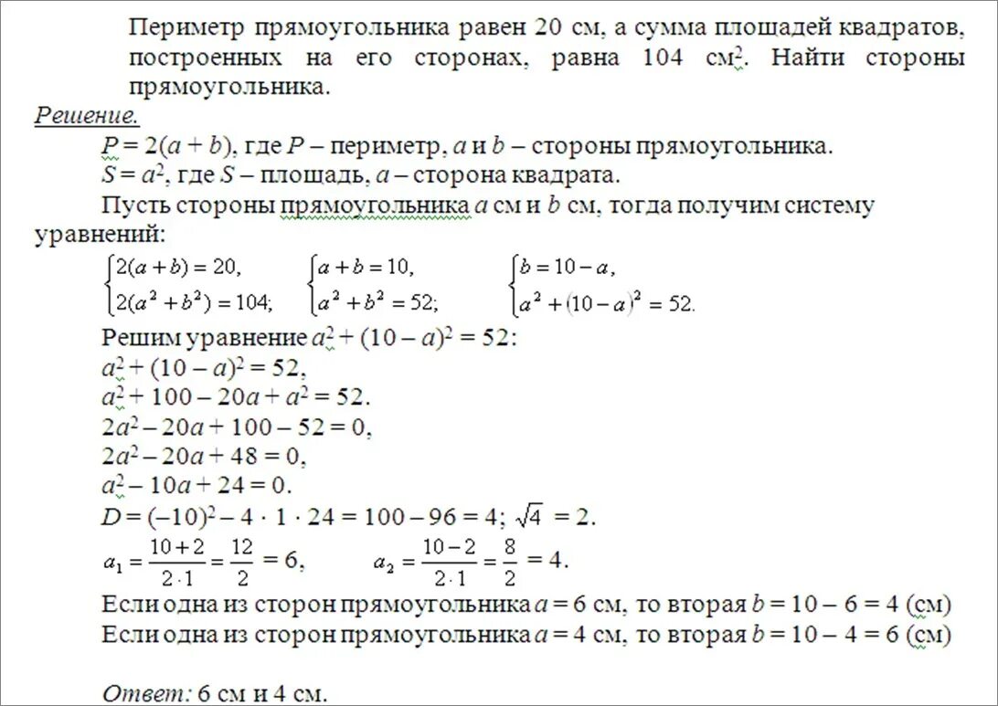
Периметр квадрата равен 20 найдите площадь прямоугольника