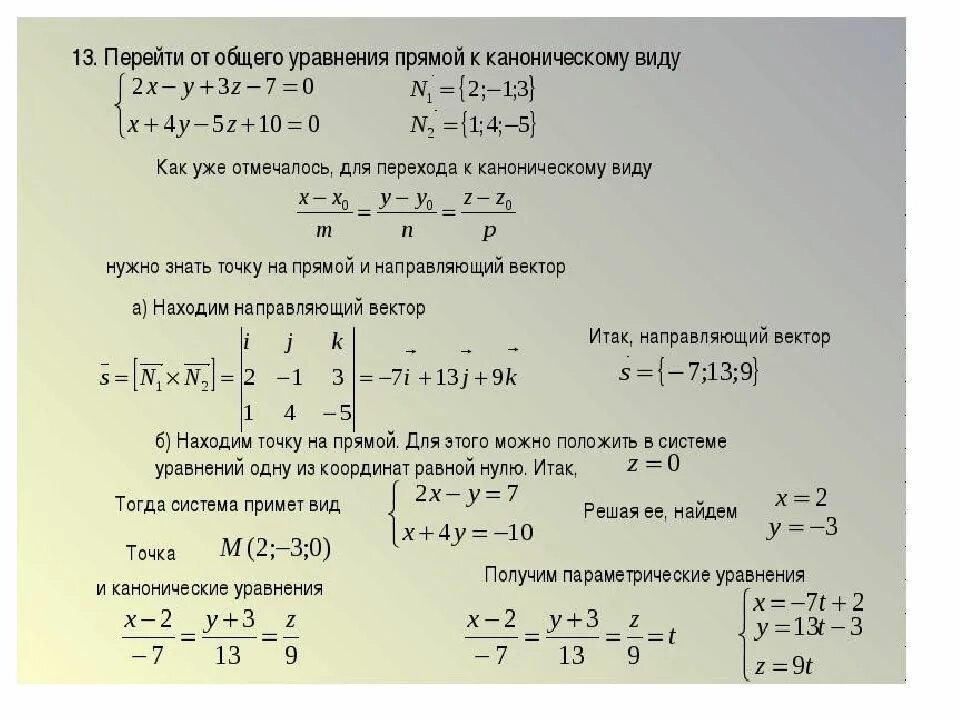
Перейти от общего уравнения прямой к каноническому