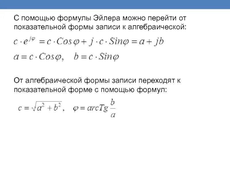
Перевод из показательной в алгебраическую