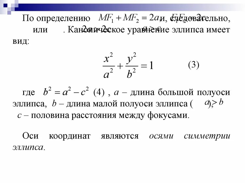
Перевести общее уравнение прямой в каноническое