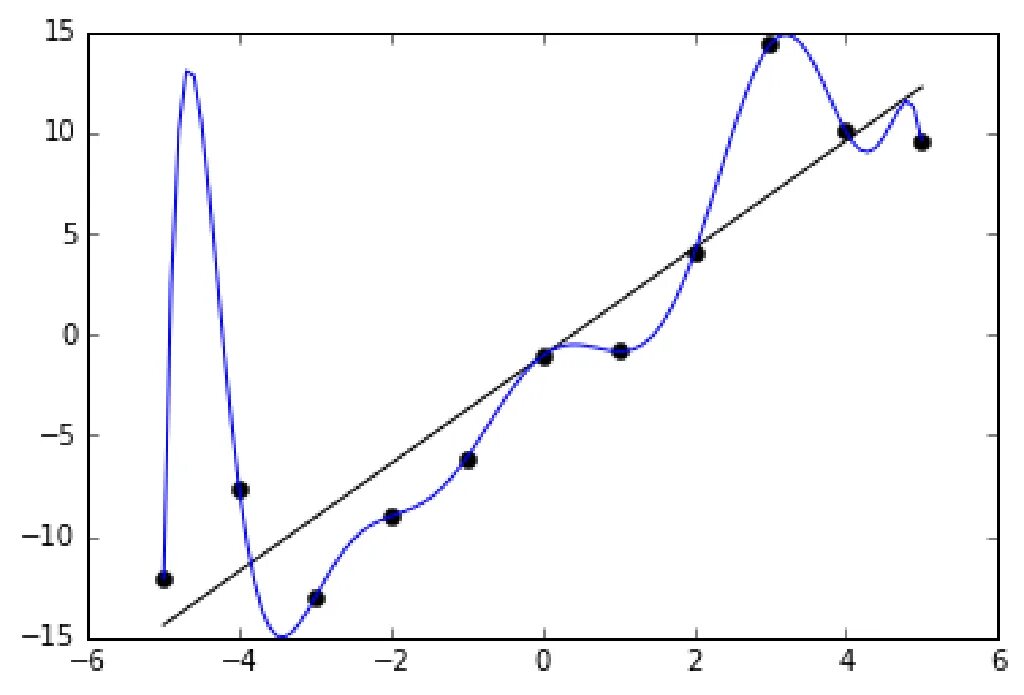
Переобучение модели в машинном обучении