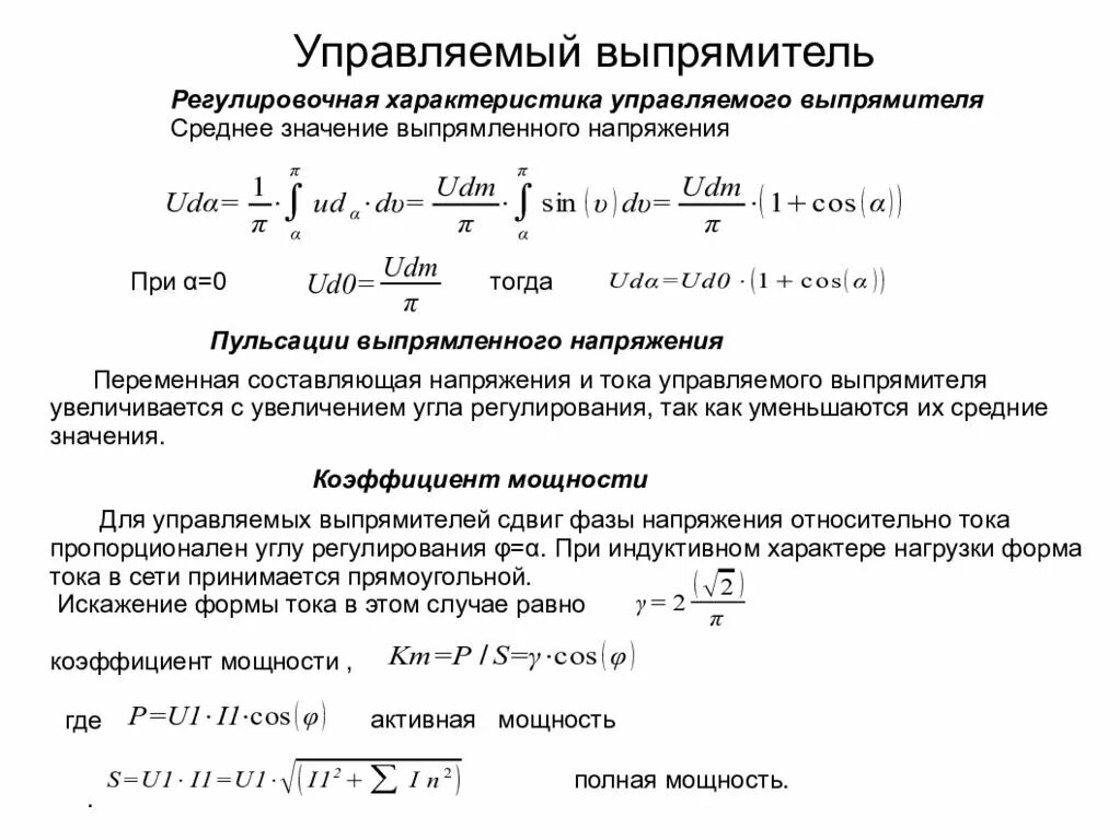
Переменная составляющая