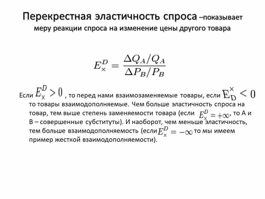
Перекрестная эластичность спроса пример