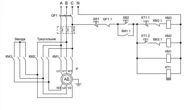
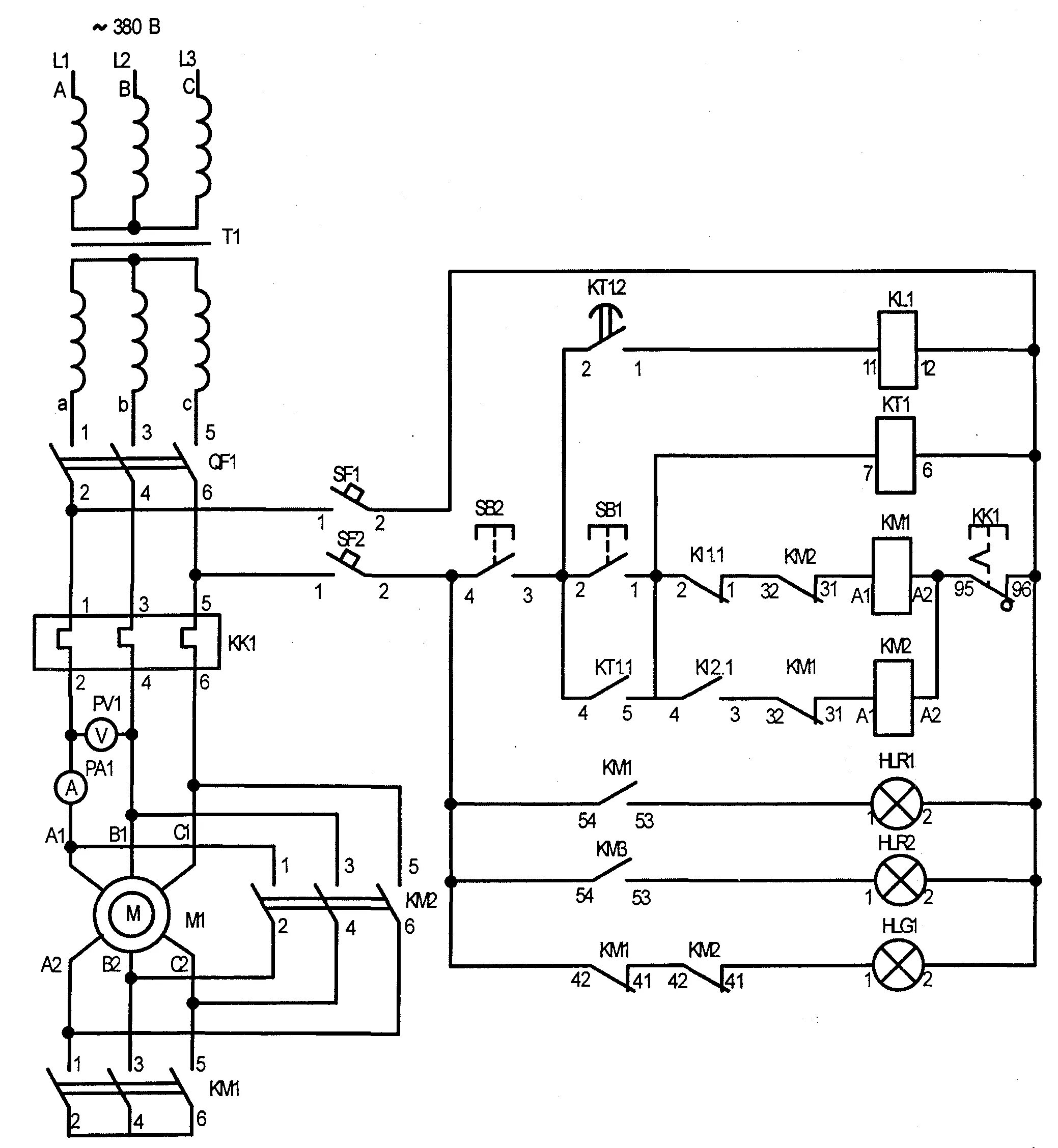
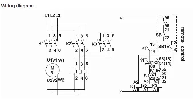
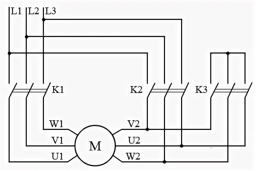
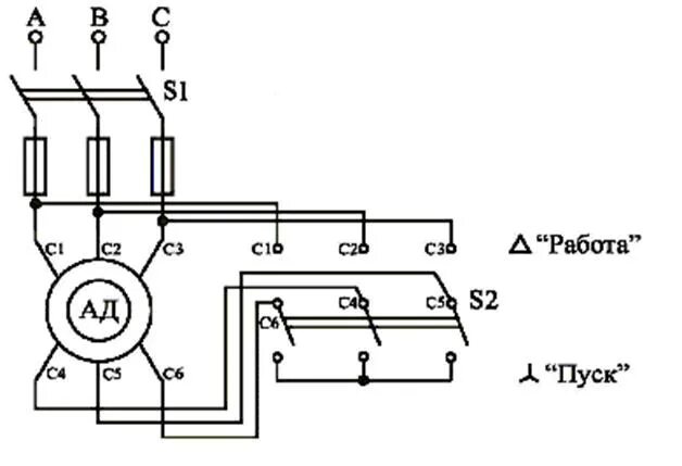
Переключение звезда треугольник асинхронного двигателя