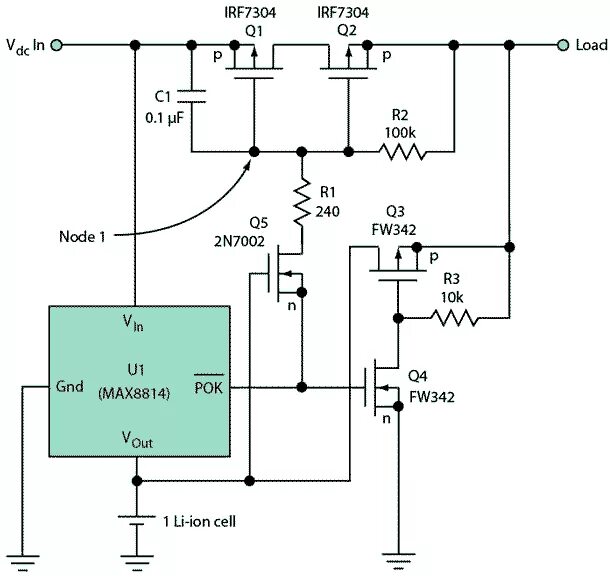
Переключение резервного источника