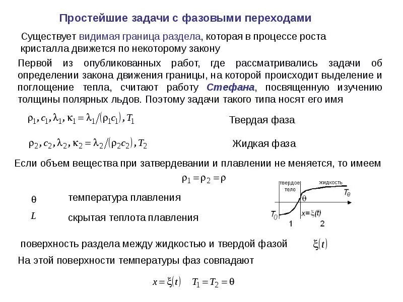
Переход из жидкой фазы в твердую