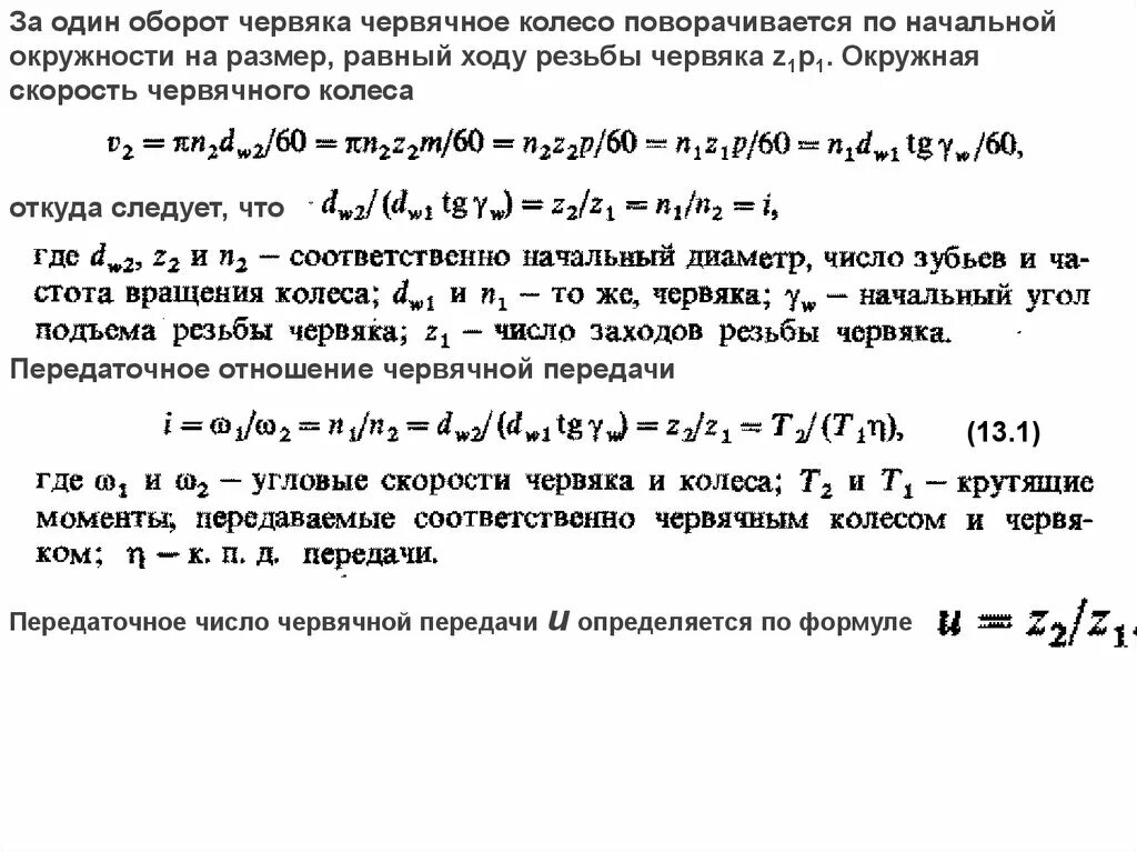
Передаточное число червячной