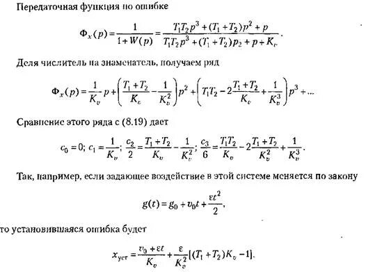
Передаточная функция по ошибке