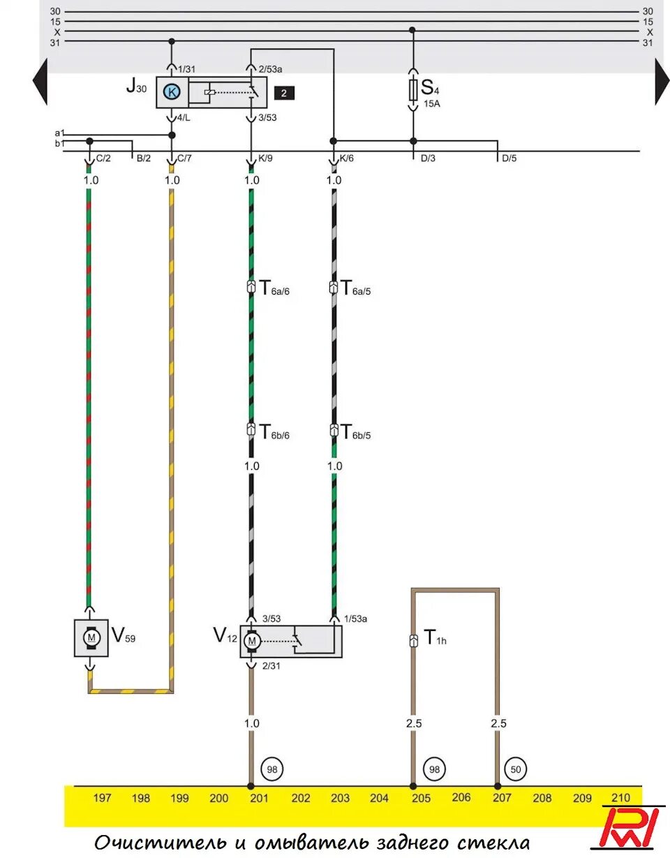
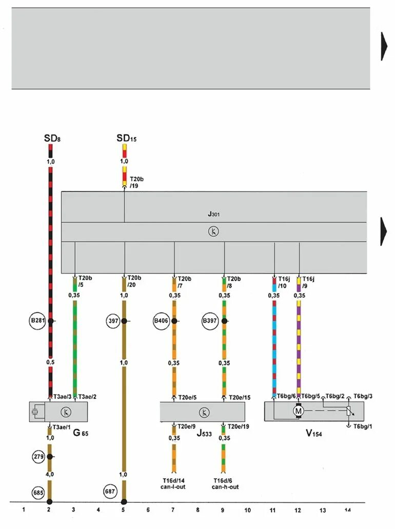
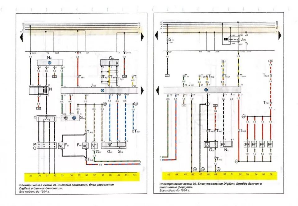
Пассат б7 как подключить