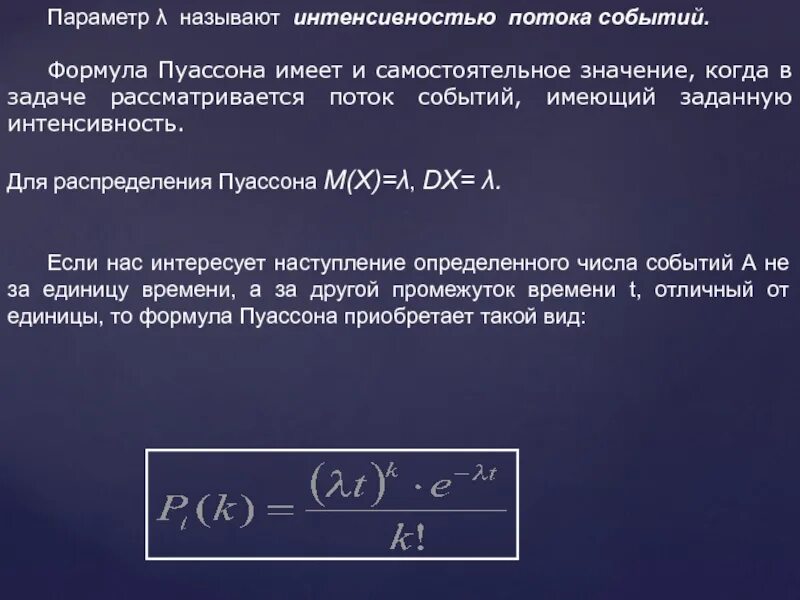
Параметром называется