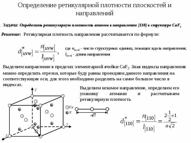
Параметр элементарной ячейки