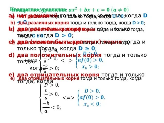
Параметр два отрицательных корня