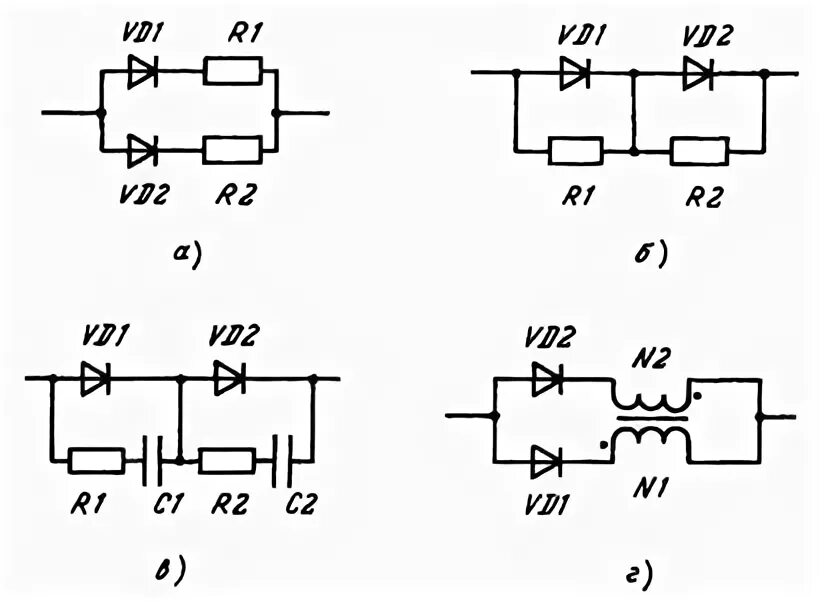
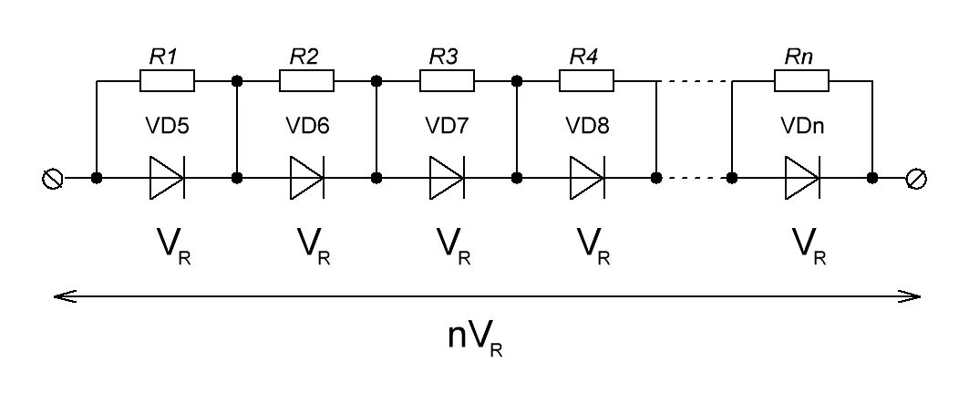
Параллельное включение диодов в выпрямителях