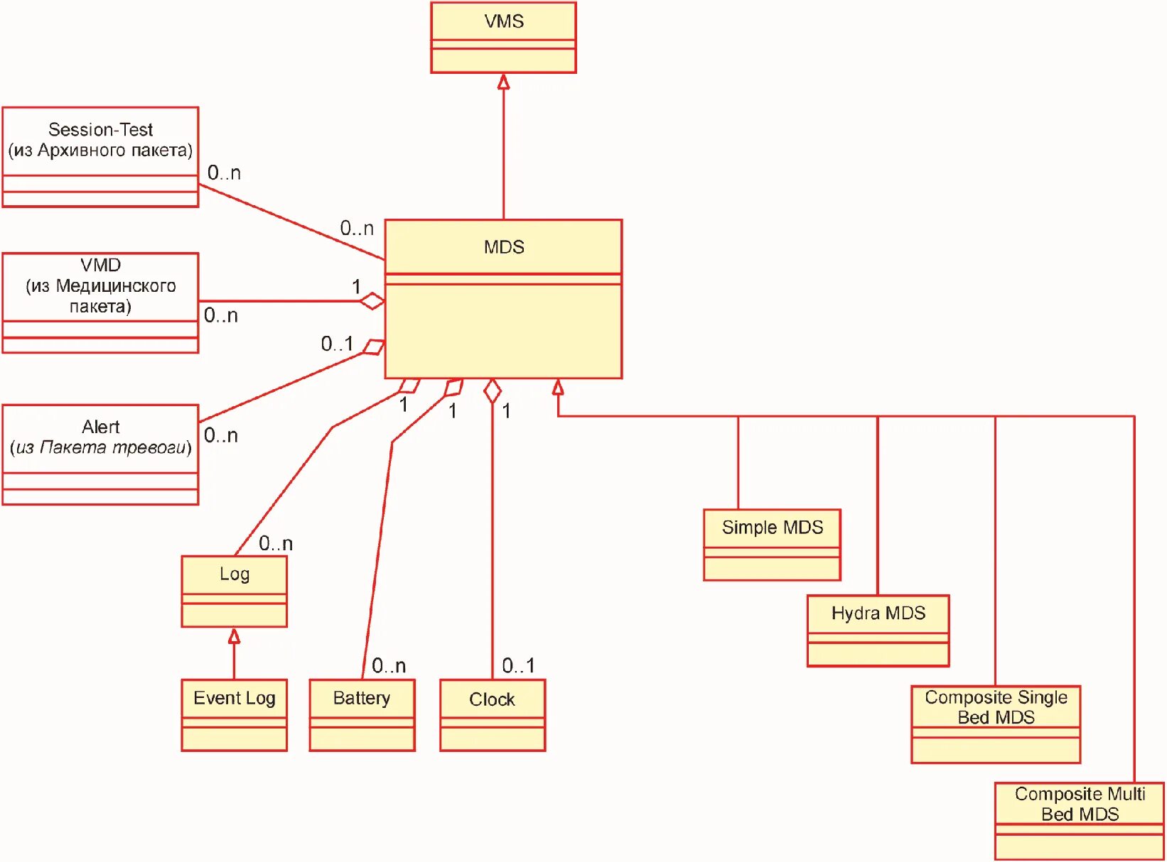
Packet system