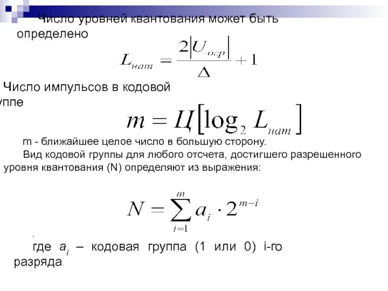
P число уровней