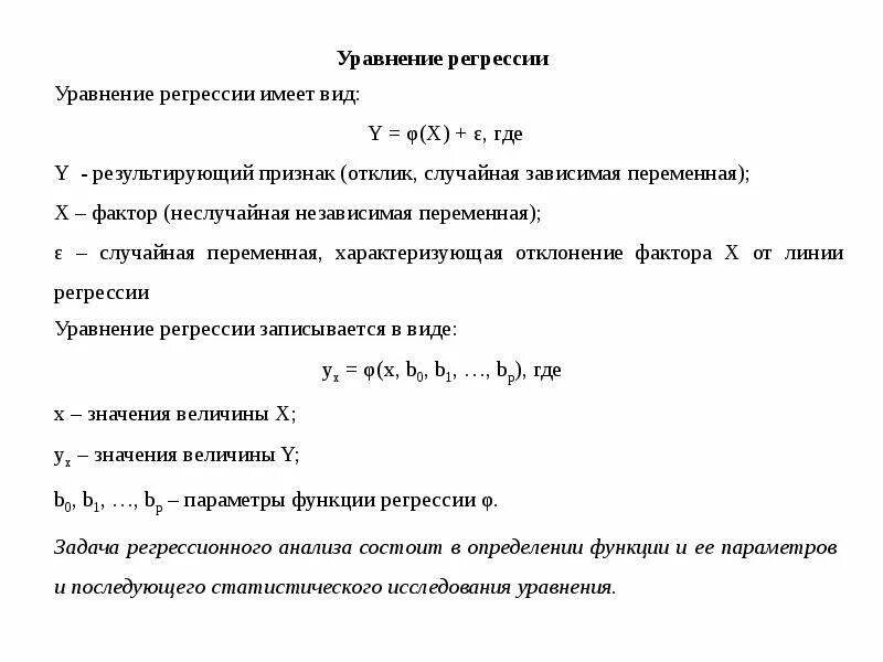
Оценка параметров регрессионной модели