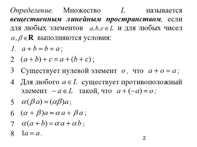
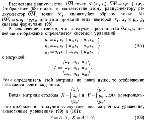
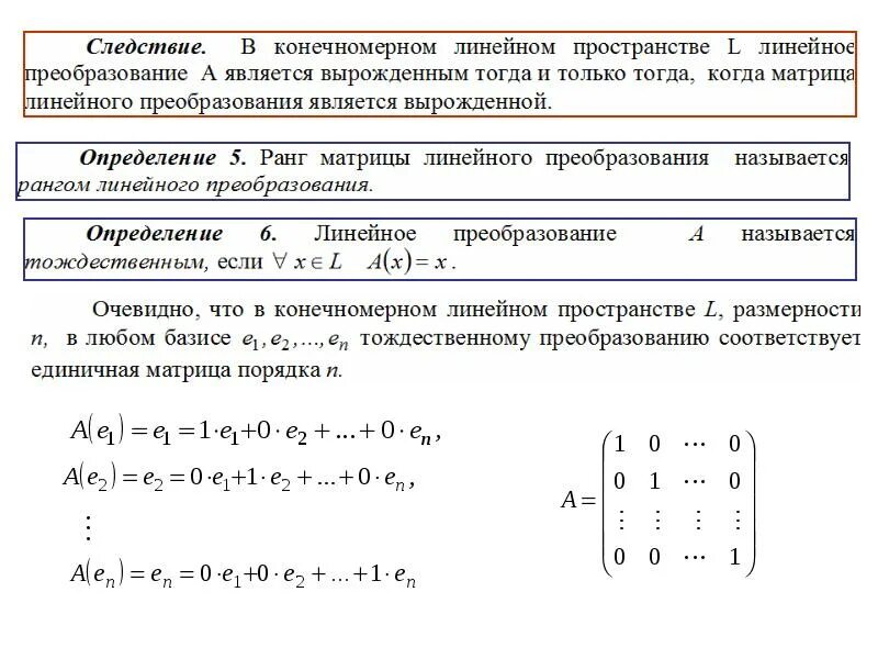
Отображение линейного пространства