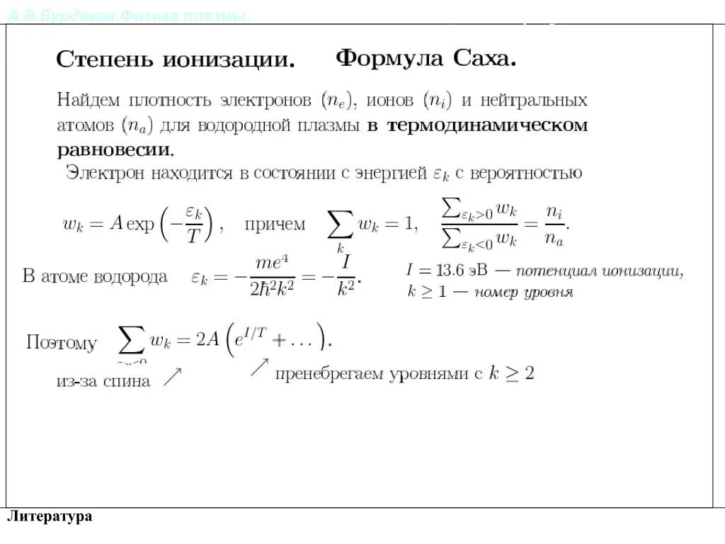
От чего зависит степень ионизации