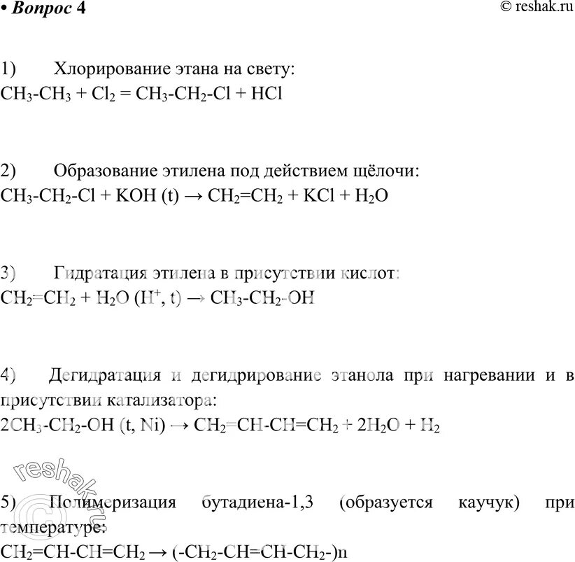
Осуществите следующие превращения сн3 сн3