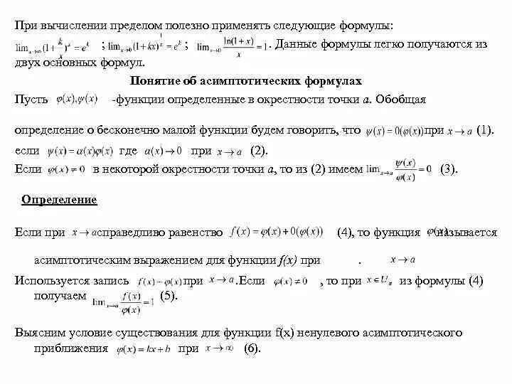
Основные теоремы о непрерывных функциях