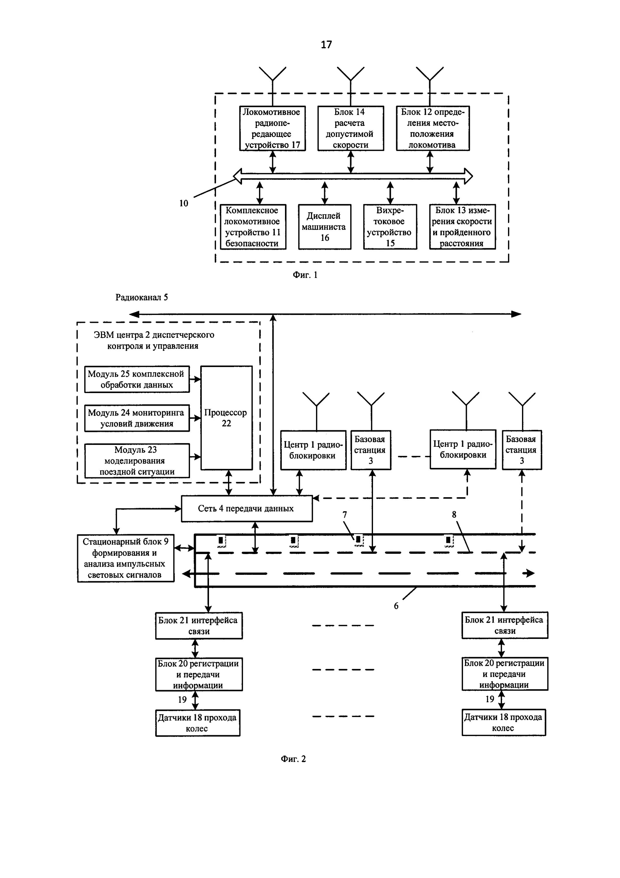
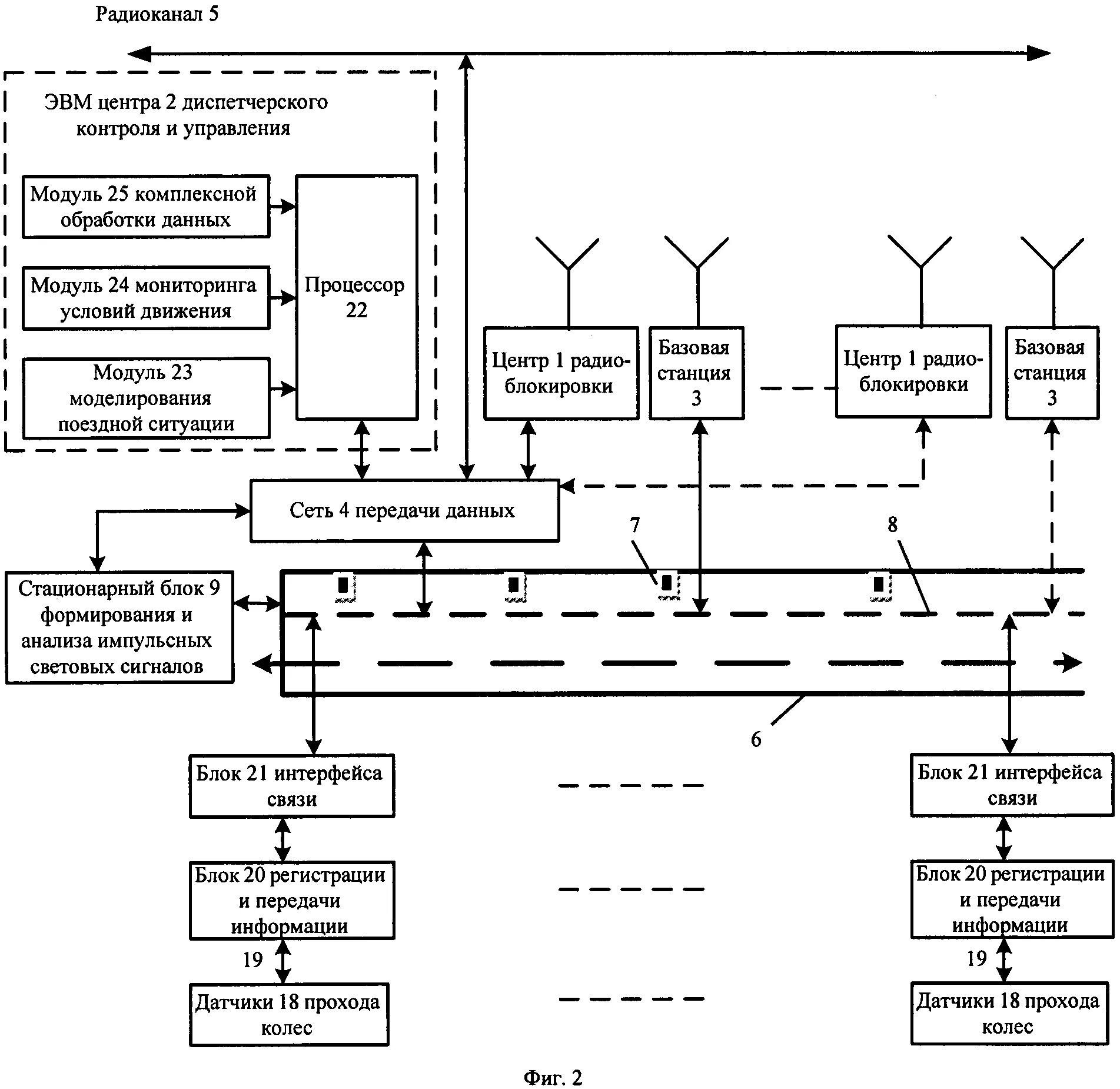
Основные системы интервального регулирования движения поездов