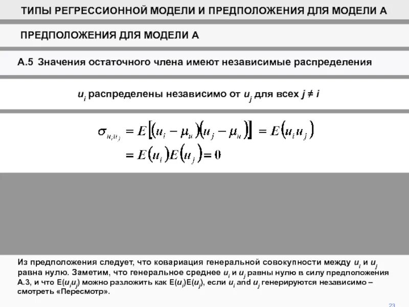
Ошибка равна нулю