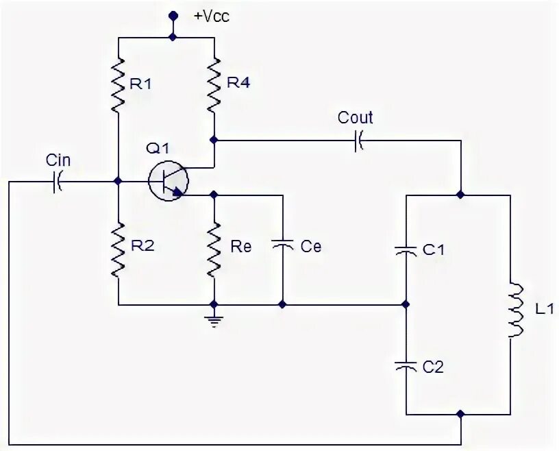
Oscillator frequency