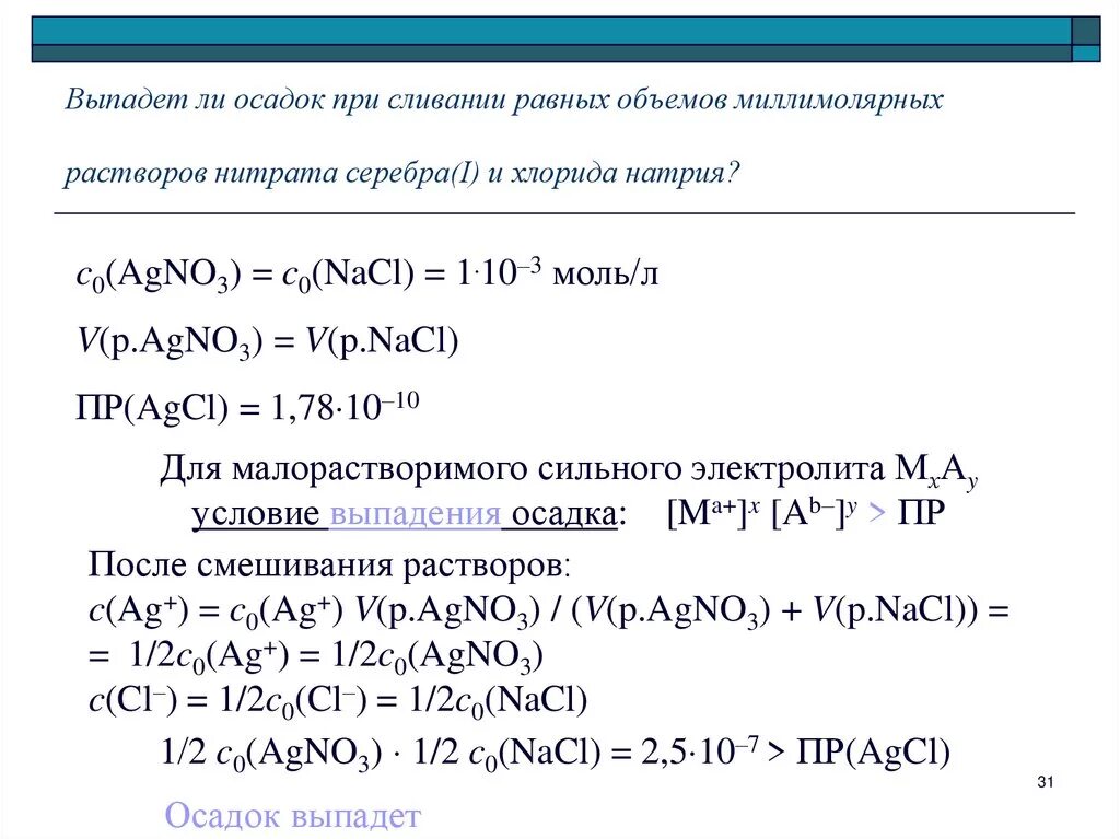
Осадок образуется при взаимодействии карбоната калия