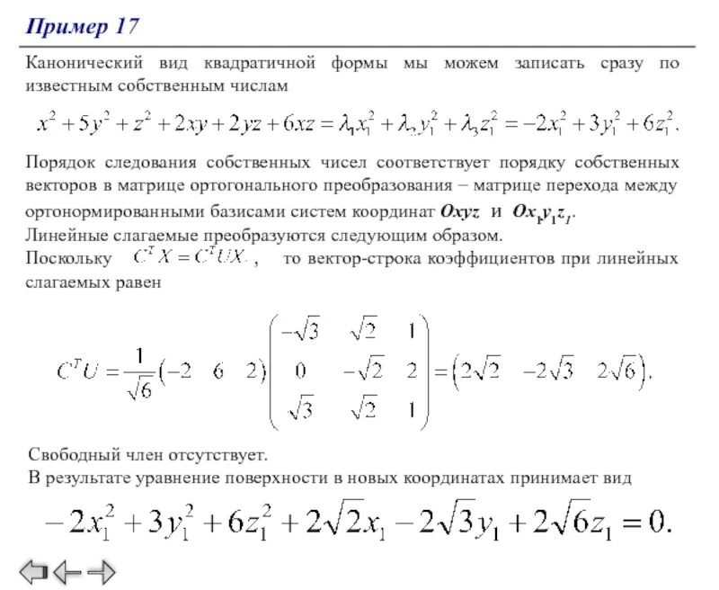
Ортогональное преобразование квадратичной формы