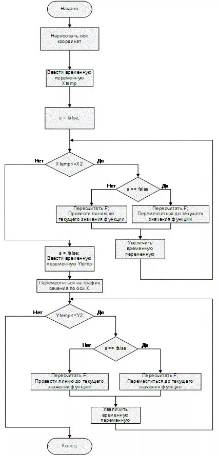
Оптимальный алгоритм поиска