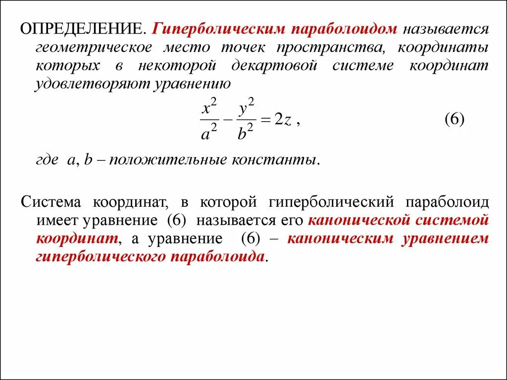
Определите второго порядка