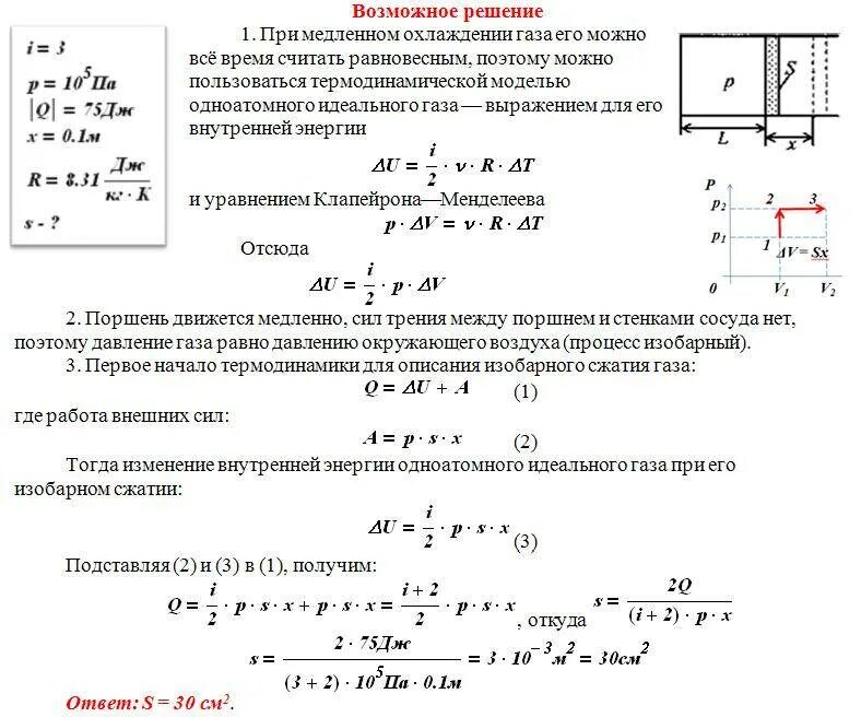
Определите величину изменения давления p