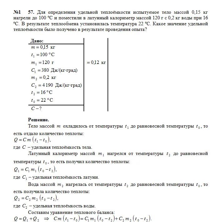
Определите удельную теплоемкость латуни