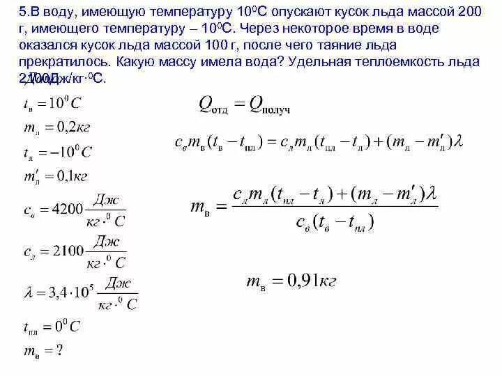
Определите удельную теплоемкость если известно что