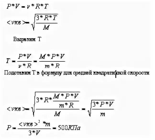
Определите среднюю квадратичную скорость газа