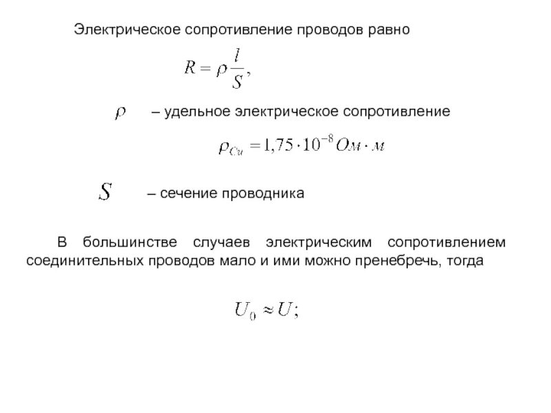
Определите сопротивление соединительных проводов