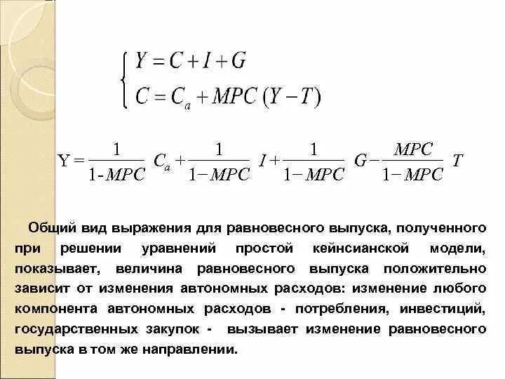
Определите равновесный уровень дохода