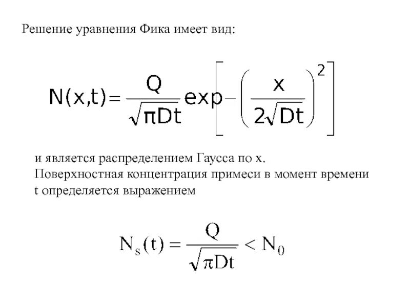
Определите поверхностную концентрацию звезд