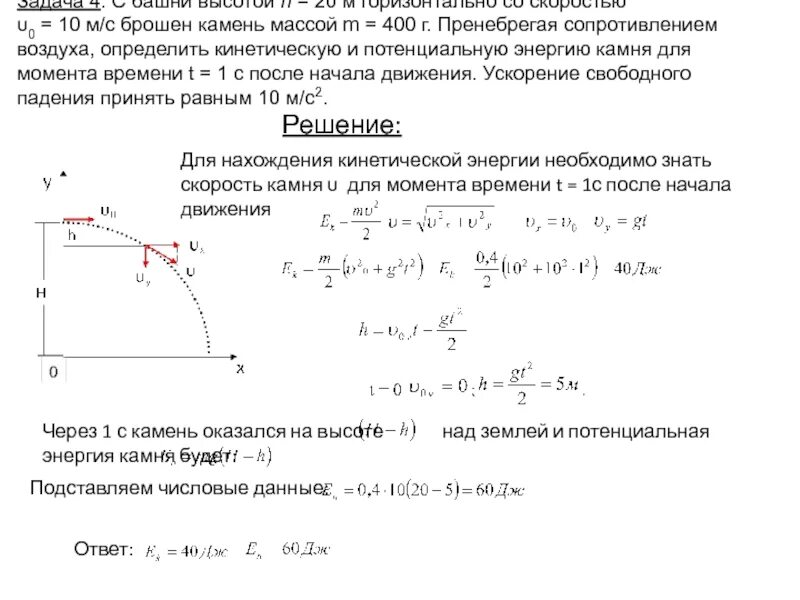
Определите полную энергию материальной точки