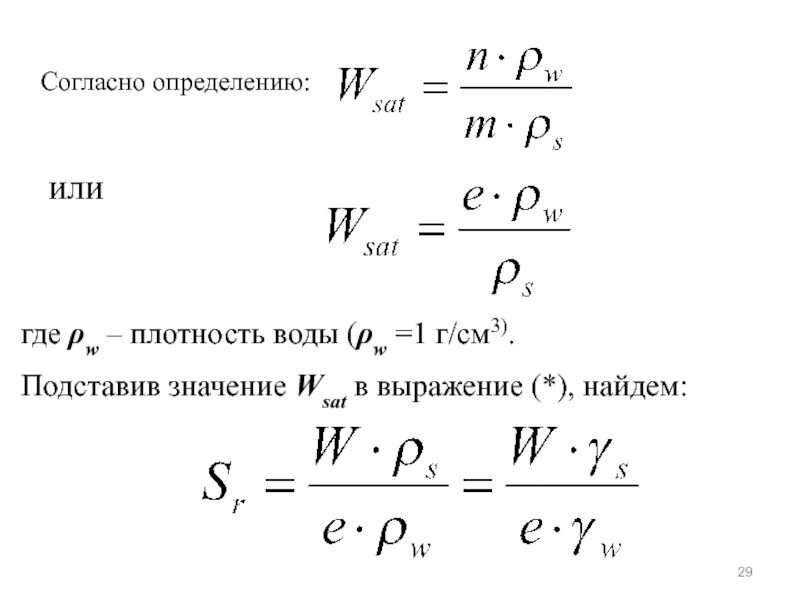
Определите плотность жидкости 1