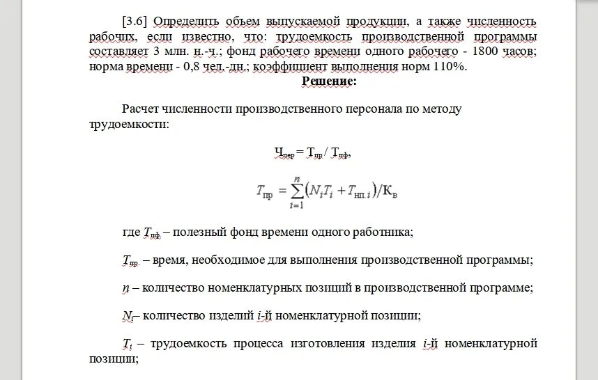
Определите плановый объем работы