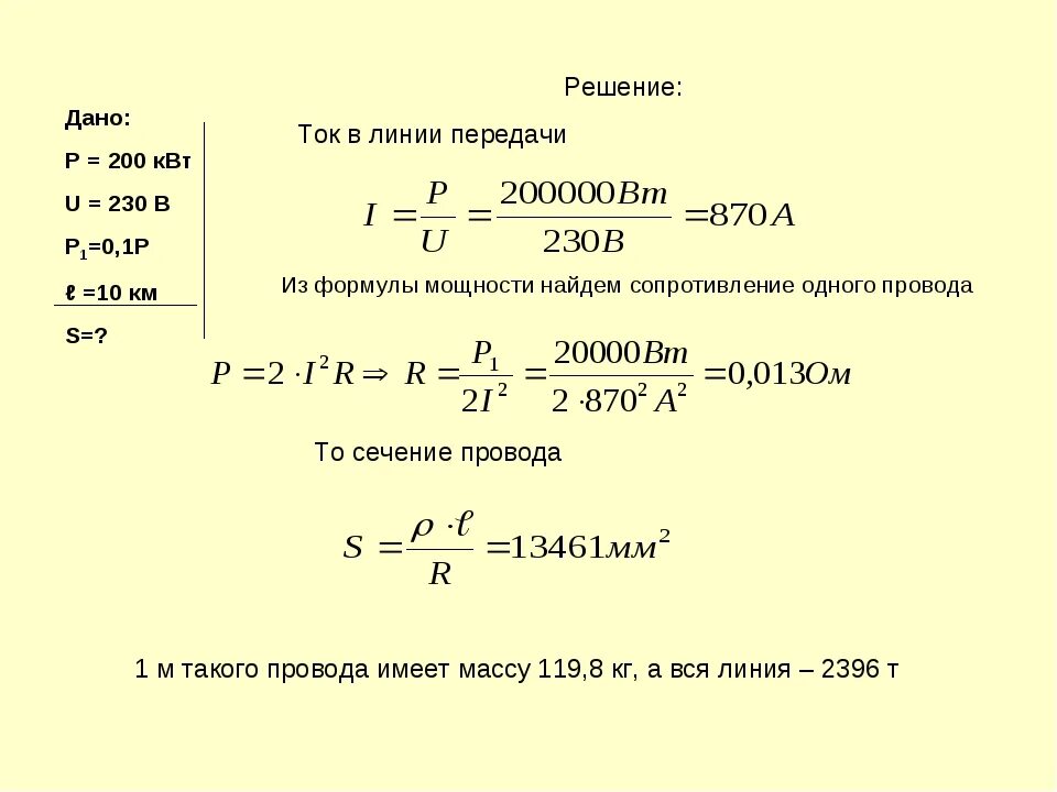
Определите мощность электродвигателя который за 10 мин